作者 | 郭晨辉 陈晓琳
2025年10月1日,由中国国际贸易促进委员会商业行业委员会提出并归口管理、并于2025年9月12日发布的团体标准T/CCPITCSC 169—2025《涉外法律服务能力模型》正式实施。该标准聚焦涉外法律服务能力构成与评价,系统构建了基础能力模型与核心能力模型,覆盖知识、技能、素养及模型使用方法,并配套专业领域特定要素、能力自查与能力提升路径等实操工具。
在本次标准制定过程中,己任律师团队的郭晨辉、陈晓琳参与了标准的总体框架设计、能力要素与指标体系的细化完善,以及附录工具(自查与提升路径)的实务导向优化,围绕需求方筛选、提供方自查、能力迭代与应用场景落地提出专业建议,助力形成可落地、可量化、可评估的能力模型。
标准信息
标准名称:涉外法律服务能力模型
标准编号:T/CCPITCSC 169—2025
发布日期:2025-09-12
实施日期:2025-10-01
提出/归口/发布单位:中国国际贸易促进委员会商业行业委员会
主要起草人(节选):郭晨辉、陈晓琳
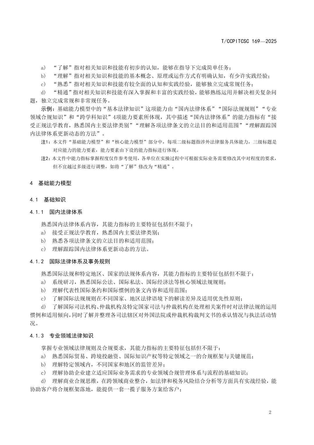
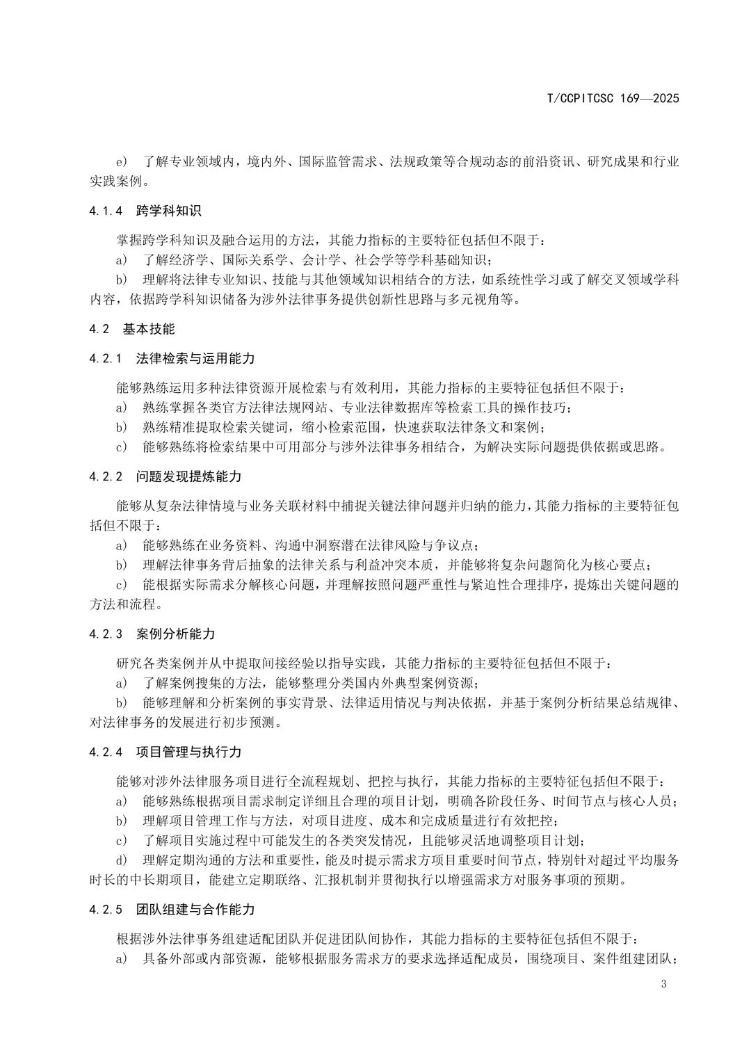
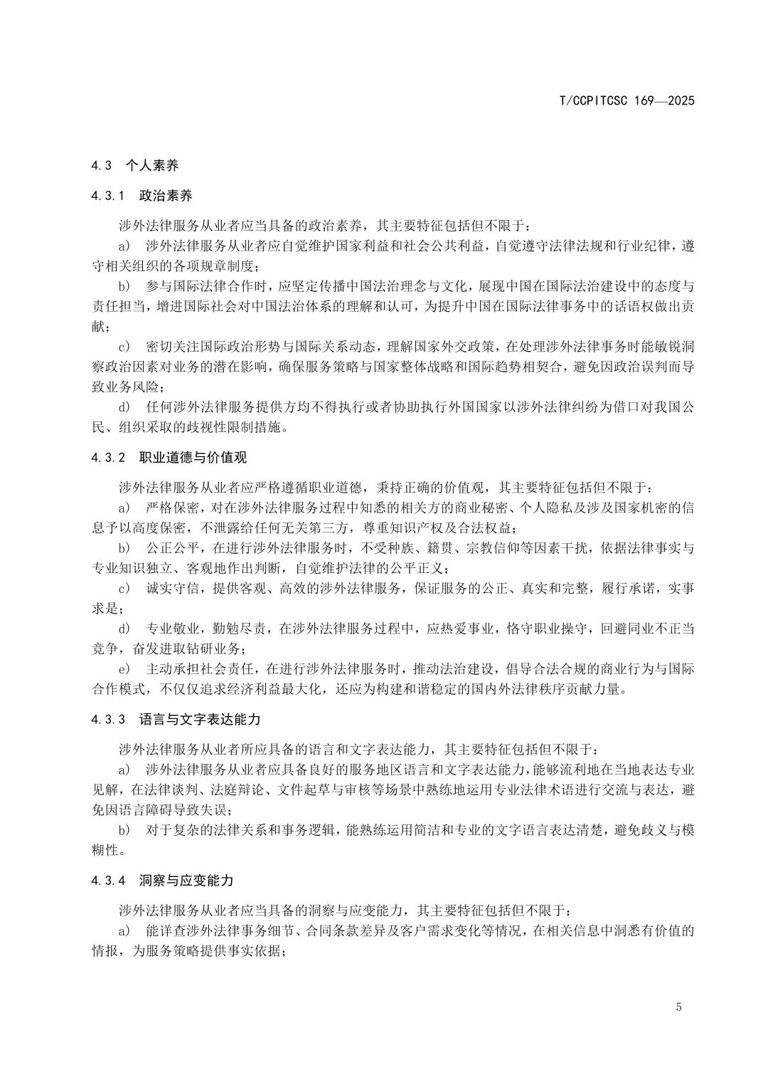
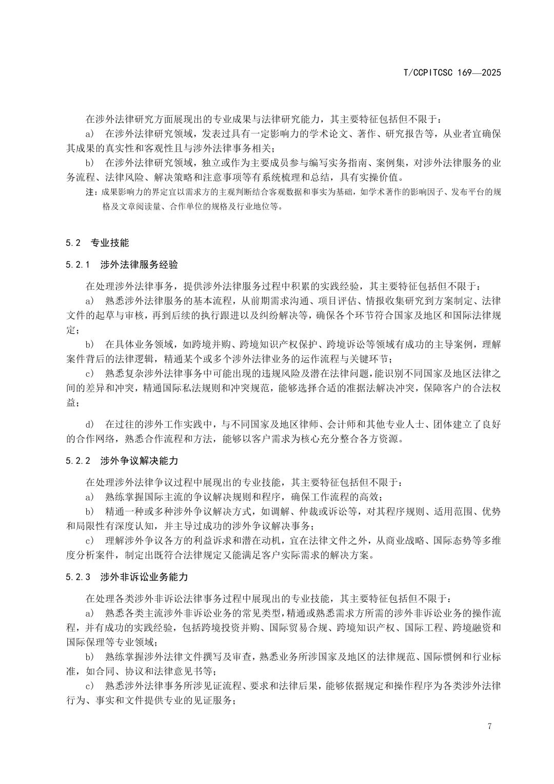
该标准由多方协同起草,起草单位涵盖律师事务所、头部企业法务部门、专业机构与产业主体,旨在回应我国企业“走出去”面临的复杂涉外法律环境与合规挑战,填补涉外法律服务能力描述与评价体系的空白,提升供需匹配效率与服务质量。标准对涉外法律服务的能力层级、能力指标掌握程度(了解/理解/熟悉/精通)、项目管理与风险控制、跨法域适用与争议解决、数据与信息安全、法律科技与AI工具应用、跨文化沟通与团队协作等方面给出清晰指引,并提供针对不同专业领域(跨境贸易、跨境投融资、国际工程、知识产权、数据合规、ESG、跨境争议解决、市场准入、不动产、劳动法合规等)的特定能力要素。
《涉外法律服务能力模型》的发布实施,将为有涉外法律服务需求的组织提供科学的服务方筛选与评价依据,也为从事或准备从事涉外法律服务的专业人士提供系统的能力建设路径与自查工具,有助于推动行业能力标准化、实践方法论统一化与国际化表达规范化。同时也是己任律师事务所在“己任海外法律服务团”之后对优秀涉外法律服务机构和服务标准的另一实践,以及对既往长期从事涉外服务的经验的高度总结。
郭晨辉、陈晓琳表示,未来将继续参与涉外法律服务相关标准、政策与方法论研究的迭代,结合产业与监管最新动态,推动能力模型在更多场景的落地应用,助力中国企业全球合规运营与高质量“走出去”。
《涉外法律服务能力模型》全文内容如下:








































